java_web入门第2天
Vue
什么是Vue
- Vue 是一套前端框架,免除原生 JavaScript 中的 DOM 操作,简化书写。
- 基于 MVVM(Model-View-ViewModel) 思想,实现数据的双向绑定,将编程的关注点放在数据上。
- 官网: https://v2.cn.vuejs.org/
- 框架:是一个半成品软件,是一套可重用的、通用的、软件基础代码模型。基于框架进行开发,更加快捷、更加高效。

vue 快速入门
- 新建HTML页面,引入Vue.js文件
<script src="js/vue.js"></script> - 在JS代码区域,创建Vue核心对象,定义数据模型
<script>
new Vue({
el: "#app",
data: {
message: "Hello Vue!"
}
})
</script> - 编写视图
<div id="app">
<input type="text" v-model="message">
{{ message }}
</div> - 插值表达式
- 形式:{{ 表达式 }}。
- 内容可以是: 变量、三元运算符、函数调用、算术运算
Vue常用指令
- 指令:HTML 标签上带有 v- 前缀 的特殊属性,不同指令具有不同含义。例如:v-if,v-for…
- 常用指令

v-bind、v-model
<script>
new Vue({
el: "#app",
data: {
url: "https://www.itcast.cn"
}
})
</script>
- v-bind
<a v-bind:href="url">传智教育</a> // 方式一
<a :href="url">传智教育</a> // 方式二 - v-model
<input type="text" v-model="url"> - 通过v-bind或者v-model绑定的变量,必须在数据模型中声明。
v-on
```javascript
<input type="button" value="按钮" v-on:click="handle()"> // 方式一
<input type="button" value="按钮" @click="handle()"> // 方式二
<script>
new Vue({
el: "#app",
data: {
//...
},
methods: {
handle:function(){
alert('我被点击了');
}
},
})
</script>
```
v-if、v-show
- v - if
年龄{{age}},经判定为:
<span v-if="age <= 35">年轻人</span>
<span v-else-if="age > 35 && age < 60">中年人</span>
<span v-else>老年人</span> - v - show
年龄{{age}},经判定为:
<span v-show="age <= 35">年轻人</span>
v - for
<div v-for="addr in addrs">{{addr}}</div>
<div v-for="(addr,index) in addrs">{{index + 1}} : {{addr}}</div>
data: {
. . .
addrs: ['北京','上海','广州','深圳','成都','杭州']
},
案例
<body>
<div id="app">
<table border="1" cellspacing="0" width="60%">
<tr>
<th>编号</th>
<th>姓名</th>
<th>年龄</th>
<th>性别</th>
<th>成绩</th>
<th>等级</th>
</tr>
<tr align="center">
<td>1</td>
<td>Tom</td>
<td>20</td>
<td>
<span>男</span>
<span>女</span>
</td>
<td>70</td>
<td>
<span>优秀</span>
<span>及格</span>
<span style="color: red;">不及格</span>
</td>
</tr>
</table>
</div>
</body>
<script>
new Vue({
el: "#app",
data: {
users: [{
name: "Tom",
age: 20,
gender: 1,
score: 78
},{
name: "Rose",
age: 18,
gender: 2,
score: 86
},{
name: "Jerry",
age: 26,
gender: 1,
score: 90
},{
name: "Tony",
age: 30,
gender: 1,
score: 52
}]
},
methods: {
},
})
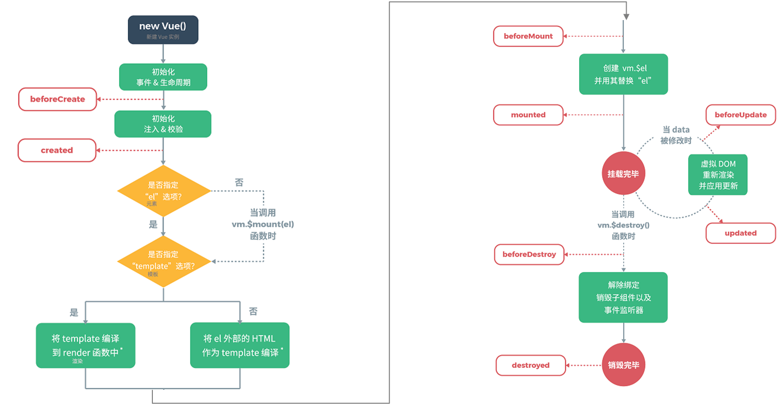
vue 生命周期
- 生命周期:指一个对象从创建到销毁的整个过程。
- 生命周期的八个阶段:每触发一个生命周期事件,会自动执行一个生命周期方法(钩子)。


- mounted:挂载完成,Vue初始化成功,HTML页面渲染成功。(发送请求到服务端,加载数据)
<script>
new Vue({
el: "#app",
data: {
},
mounted() {
console.log("Vue挂载完毕,发送请求获取数据");
},
methods: {
},
})
</script>
Ajax、Vue - Element
Ajax
- 概念: Asynchronous JavaScript And XML,异步的JavaScript和XML。
- 作用:
-
数据交换:通过 Ajax 可以给服务器发送请求,并获取服务器响应的数据。

-
异步交互:可以在不重新加载整个页面的情况下,与服务器交换数据并更新部分网页的技术,如:搜索联想、用户名是否可用的校验等等。
-
- 同步和异步

原生 Ajax
- 创建XMLHttpRequest对象:用于和服务器交换数据
- 向服务器发送请求
- 获取服务器响应数据
Axios
- 介绍:Axios 对原生的Ajax进行了封装,简化书写,快速开发。
- 官网: https://www.axios-http.cn/
- Axios 入门
- 引入Axios的js文件
<script src="js/axios-0.18.0.js"></script>- 使用Axios发送请求,并获取响应结果
axios({
method: "get",
url: "http://yapi.smart-xwork.cn/mock/169327/emp/list"
}).then((result) => {
console.log(result.data);
});
axios({
method: "post",
url: "http://yapi.smart-xwork.cn/mock/169327/emp/deleteById",
data: "id=1"
}).then((result) => {
console.log(result.data);
}); - 请求别名
- axios.get(url [, config])
- axios.delete(url [, config])
- axios.post(url [, data[, config]])
- axios.put(url [, data[, config]])
// 发送 GET 请求
axios.get("http://yapi.smart-xwork.cn/mock/169327/emp/list").then((result) => {
console.log(result.data);
});
// 发送 POST 请求
axios.post("http://yapi.smart-xwork.cn/mock/169327/emp/deleteById","id=1").then((result) => {
console.log(result.data);
});
前后端分离开发


YAPI
- 介绍:YApi 是高效、易用、功能强大的 api 管理平台,旨在为开发、产品、测试人员提供更优雅的接口管理服务
- 地址: http://yapi.smart-xwork.cn/
- API接口管理、Mock服务
前端工程化

前端工程化:是指在企业级的前端项目开发中,把前端开发所需的工具、技术、流程、经验等进行规范化、标准化。
vue - cli
- 介绍: Vue-cli 是Vue官方提供的一个脚手架,用于快速生成一个 Vue 的项目模板。
- Vue-cli提供了如下功能:
- 统一的目录结构
- 本地调试
- 热部署
- 单元测试
- 集成打包上线
- 依赖环境:NodeJS
Vue项目-创建
- 命令行:
npm install -g @vue/cli - 图形化界面:
vue ui - 基于Vue脚手架创建出来的工程,有标准的目录结构,如下:

- Vue 项目 启动
- 方式一:图形化界面
- 方式二:命令行 npm run serve
- 配置端口
const { defineConfig } = require('@vue/cli-service')
module.exports = defineConfig({
transpileDependencies: true,
devServer: {
port: 7000,
}
})
Vue项目开发流程
- Vue的组件文件以 .vue结尾,每个组件由三个部分组成:
<template> 、<script>、<style>。 <template>: 模板部分,由它生成HTML代码<script>: 控制模板的数据来源和行为<style>: css样式部分
Vue 组件库 Element
什么是 Element
- Element :是饿了么团队研发的,一套为开发者、设计师和产品经理准备的基于 Vue 2.0 的桌面端组件库。
- 组件:组成网页的部件,例如 超链接、按钮、图片、表格、表单、分页条等等。
- 官网: https://element.eleme.cn/#/zh-CNListener
快速入门
- 安装ElementUI组件库 (在当前工程的目录下),在命令行执行指令:
npm install [email protected] - 引入ElementUI组件库
import ElementUI from 'element-ui';
import 'element-ui/lib/theme-chalk/index.css';
Vue.use(ElementUI); - 访问官网,复制组件代码,调整
常见组件
- Table 表格:用于展示多条结构类似的数据,可对数据进行排序、筛选、对比或其他自定义操作。
- Pagination 分页:当数据量过多时,使用分页分解数据。
- Dialog 对话框:在保留当前页面状态的情况下,告知用户并承载相关操作。
- Form 表单:由输入框、选择器、单选框、多选框等控件组成,用以收集、校验、提交数据。
- Vue项目中使用Axios:
- 在项目目录下安装axios:npm install axios;
- 需要使用axios时,导入axios:import axios from 'axios';
Vue 路由
前端路由: URL中的hash(#号) 与组件之间的对应关系。
Vue Router
- 介绍: Vue Router 是 Vue 的官方路由。
- 组成:
- VueRouter:路由器类,根据路由请求在路由视图中动态渲染选中的组件
<router-link>: 请求链接组件,浏览器会解析成<a><router-view>:动态视图组件,用来渲染展示与路由路径对应的组件
- 安装(创建Vue项目时已选择)
npm install [email protected]<router-link to="/dept">部门管理</router-link>
<router-link to="/emp">员工管理</router-link>
<router-view></router-view>
打包 - 部署
打包

部署
-
介绍:Nginx是一款轻量级的Web服务器/反向代理服务器及电子邮件(IMAP/POP3)代理服务器。其特点是占有内存少,并发能力强,在各大型互联网公司都有非常广泛的使用。
-
部署:将打包好的 dist 目录下的文件,复制到nginx安装目录的html目录下。
-
启动:双击 nginx.exe 文件即可,Nginx服务器默认占用 80 端口号

-
Nginx默认占用80端口号,如果80端口号被占用,可以在nginx.conf中修改端口号。(netstat –ano | findStr 80)